📢 转载信息
原文链接:https://openai.com/index/wrtn
原文作者:OpenAI
GPT-5赋能:Wrtn在韩国推出千万级用户“生活AI”平台,探索AI与日常生活的深度融合
在韩国,数百万用户通过 Wrtn 的 AI 应用进行聊天、学习和完成任务。该公司的独特之处不仅在于更优的模型,更在于用户不断探索其工具的新用途。
Wrtn(在新窗口中打开) 创立之初就专注于个人生产力提升,开发了一系列 AI 写作助手和笔记工具,旨在加速日常工作流程。
但生产力提升始终只是起点。团队更大的愿景是将 AI 打造为日常生活的自然语言交互界面。
在韩国,数字文化早已融入了 KakaoTalk 和 LINE Friends 这类以角色为核心的平台。Wrtn 团队在此发现了机遇,开创了他们如今称之为“Lifestyle AI”的平台:这种技术旨在兼具亲和力与实用性,帮助人们以随时间推移而不断深化的方式学习、创造和探索。
“我们意识到真正的机遇在于 AI,它让探索与创造变得触手可及。”
深入生活场景:将 AI 融入日常体验
为使 AI 更贴近普通用户,团队着力开发基于角色的提示系统、记忆支架技术及精细化本地化方案,确保交互过程顺畅自然,完美契合韩语俚语的韵律与语感。这项工作催生了 Wrtn 的开放式角色聊天平台 Crack,通过提供熟悉且低门槛的探索方式,让用户能自由体验故事创作、语言学习和自我表达,该平台迅速成为韩国收入最高的聊天应用。
如今,Wrtn 的产品套件涵盖 AI 助手、实验室和 Crack 三大模块,月活跃用户已达 650 万。用户留存率翻倍,人均使用时长增长四倍,用户群体从学生扩展至职场人士和家庭用户——所有人都在探索 AI 激发创造力与好奇心的全新方式。
攻克韩国本土化精妙难题:实现母语级自然交互
Wrtn 面临的最大挑战之一,是让韩语对话呈现自然流畅的表达。早期 GPT‑3 生成的内容,读起来就像英文句子刚经过翻译引擎处理过。
到了 GPT‑4 和 GPT‑4.1 时代,语气发生了转变:俚语、幽默甚至新潮网络表达开始自然流露。 为使回复既可控又具人性化特征,团队通过系统提示注入技术实现三重调控:用户备注层、基于角色的行为引导层,以及温度调节层,从而让回复更具人性化。
“如今大多数韩国用户已感受不到任何生硬或非母语的输出特征”,Park 表示。“这种架构同样适用于日本市场。因此,一旦实现此类本地化,便可通过模型性能提升本身来驱动。”
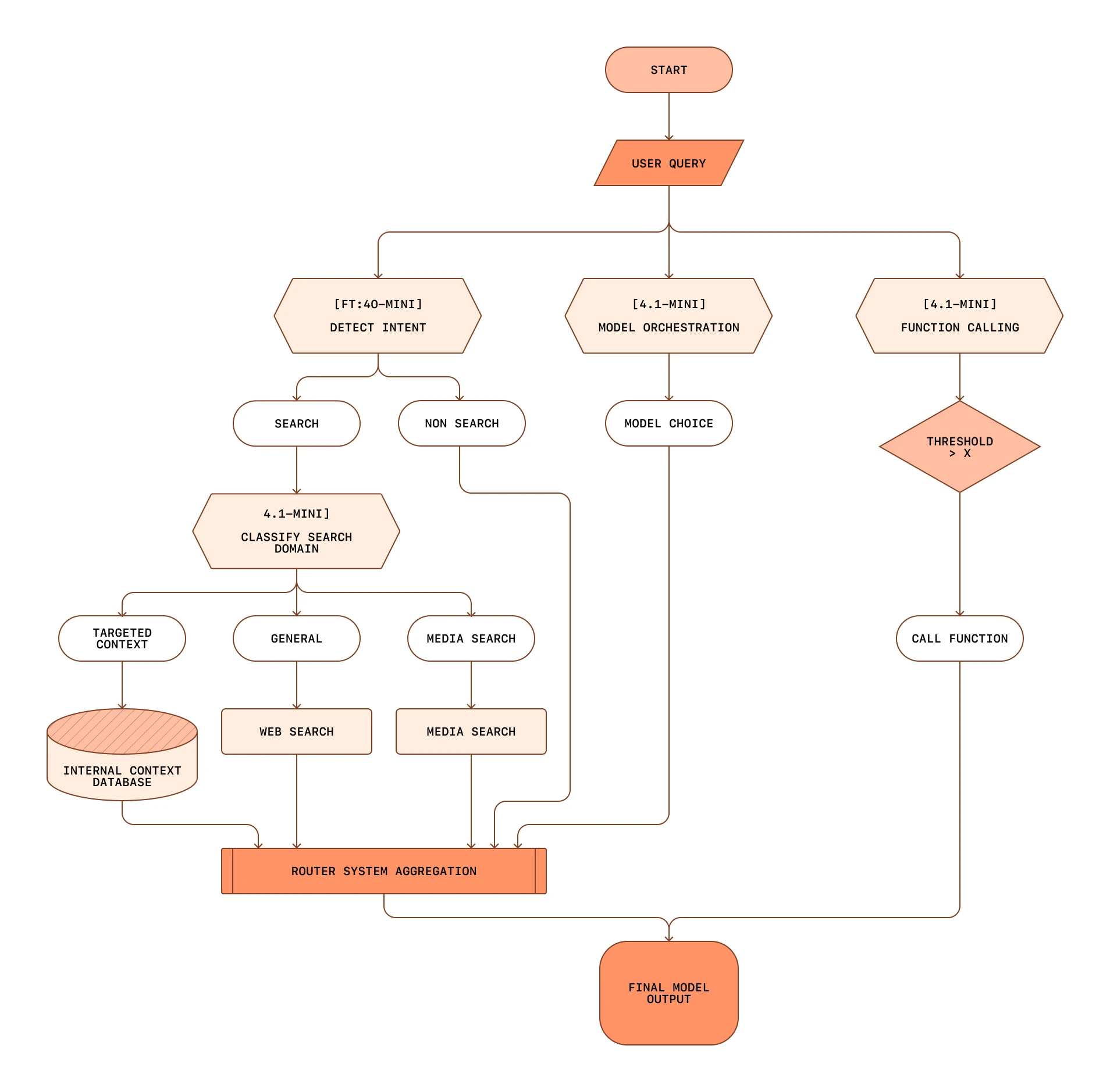
构建随每次发布而扩展的 AI 产品:路由架构的优势
在底层架构中,Wrtn 采用路由器架构:轻量级模型如 GPT‑4o mini 和 GPT‑4.1 mini 负责流量分类与引导,而咨询辅导等复杂任务则由 GPT‑4.1 及多模态 TTS 系统处理。这种模块化设计使升级过程无缝衔接:每次 OpenAI 新版本发布都能以最小干扰实现替换,性能与投资回报率立即实现倍增。

路由器升级后,会话时长提升 15%,首月留存率跃升 10%。新增音频模型后,仅首月就驱动了超过 10,000 小时的辅导对话。用户开始将 Wrtn 工具应用于更广泛的场景——从辅导学习到故事创作,这证明直观易用的设计能将应用场景拓展至团队最初设想之外。
GPT‑5 的近期发布带来了更显著的增长,Wrtn 在 GPT‑5 发布当天就将其投入使用。“我们观察到用户数量和使用时长在 GPT‑5 上线后立即攀升”,Park 表示。
一周内,该公司日活跃用户增长了 8%。GPT‑5 展现出更稳定的指令执行能力、更强的背景信息处理能力以及更优化的个性化服务。Wrtn 在产品全线均感受到 GPT‑5 带来的性能提升,涵盖意图分类、网页搜索等多项功能。
让 AI 服务于个性化创造与学习:超越工具的限制
通过突破生产力工具的局限,Wrtn 展现了如何让先进模型惠及数百万用户,在学习、创造和沟通领域发挥实用价值。
OpenAI 的每次新版本发布都在推动这一使命。Wrtn 构建的系统与模型进步同步发展,将 AI 转化为创造、学习和探索的利器。
🚀 想要体验更好更全面的AI调用?
欢迎使用青云聚合API,约为官网价格的十分之一,支持300+全球最新模型,以及全球各种生图生视频模型,无需翻墙高速稳定,小白也可以简单操作。
评论区