📢 转载信息
原文链接:https://www.tmtpost.com/7733267.html
原文作者:第一新声,作者 | 星月
2025年,AI Agent从技术概念快步走进产业应用的舞台。
数据是最直观的见证者。相关数据统计,过去几个月涌现的AI Agent产品,超过了去年全年的总和。微软、谷歌、字节跳动等科技大厂纷纷加快布局脚步,各家初创企业在短短半年内拿到数亿融资。
然而,喧嚣之下,冷静的警示同样不容忽视。当前市场上真正具备AI Agent的核心技术能力的供应商并不多,大多相关项目仅是虚假概念包装,实际价值有所缺失。
一边是千亿市场的诱人前景,一边是概念泡沫的潜在风险,行业尚处元年,真假 Agent 的混战就已悄然打响。AI Agent行业的真实面貌究竟如何?如何区分真正的智能体与披着AI Agent“外衣”的传统工具?在这个概念模糊的十字路口,拨开市场混战的迷雾,成为探寻产业方向的第一步。
不谈SaaS,只谈Agent
AI Agent到底有多火?
2025年,这一从技术概念快步走向产业应用的赛道,正以肉眼可见的速度掀起变革浪潮。
从产业落地进程来看,AI Agent已成为推动企业数字化转型的关键力量,尤其在央国企领域展现出深度渗透态势。
“很多甲方不谈SaaS,只谈Agent,只要是Agent,就容易被数科公司立项采购。”
据第一新声智库调研,当前,超60%央企已构建“大模型+Agent”双引擎,将AI Agent作为新型基础设施,推动生产力重构。
在通用大模型技术突破与国家政策引导的双重驱动下,我国央国企加速推进人工智能规模化落地。截至2025年二季度,发布并投入应用的行业大模型总量已突破百个,深度赋能金融、电信、能源、交通等国民经济命脉领域,形成“通用场景标准化+垂直领域深融合”的AI应用矩阵。

第一新声智库调研显示,央国企正加速AI Agent的规模化落地。
从市场规模与资本热度来看,AI Agent赛道的增长潜力与投资吸引力已充分显现。根据第一新声智库研究,2023-2027年中国企业级AI Agent市场规模复合增长率将达到120%,至2027年,企业级AI Agent市场规模将达到655亿元。
Agent的价值爆发源于从To C向To B的场景延伸,这一转型彻底激活了多元场景价值,使AI Agent从辅助工具升级为企业核心生产力。To C端通用型AI Agent多聚焦于调研、创作等容错率高的场景,应用集中且商业价值天花板清晰。而To B端的AI Agent已深度渗透金融、制造、医疗、企业服务等垂直领域,场景覆盖从高频操作到核心业务全流程,且具备高频次、高价值、强刚需属性。场景的延伸,进一步加速了赛道扩张。
从应用场景成熟度来看,AI Agent的应用呈现场景深度分化的显著特征。当前,企业级AI Agent的应用场景不断拓展,从办公类AI Agent到垂直类AI Agent,再到更广泛的行业应用。在AI应用端,企业不再依赖单一模型,而是会根据不同的应用需求和场景,将不同模型模块进行组合,定制出符合自己业务需求的模型。
第一新声智库对互联网、金融、通信、医疗、工业制造、教育六大行业近70家企业的调研分析显示,36个细分场景按核心功能优先级可划分为客服、数据分析、营销、研发、知识助手五大类。其中,智能客服以超70%的渗透率成为成熟标杆,数据分析场景渗透率达60%紧随其后,成为业务决策的核心支撑,而研发、营销、知识助手场景则孕育着下一轮爆发点。
深入剖析市场发展特征,会发现AI Agent的爆火并非空穴来风。第一新声智库调研发现,其本质是此前技术积累、企业需求沉淀的存量市场集中爆发,这背后藏着三大内因:
第一,重构SaaS市场,存量需求爆发。据第一新声智库调研,AI Agent在中国SaaS行业中的渗透率呈现爆炸式增长。2025年7月时渗透率约为30%,至9月已迅速攀升至40%以上。AI Agent正深刻改变SaaS行业格局,相关企业在SaaS产品中集成AI Agent功能所产生的市场价值巨大。
第二,头部厂商引领趋势,渗透率飞速增长。随着钉钉、飞书等头部SaaS厂商全面部署并发布其AI Agent战略产品,将智能体能力作为核心模块嵌入其ERP、CRM、HRM等主力产品,AI Agent渗透率迅速攀升。
第三,市场分层明显,双路径并行发展。面对旺盛且多元的企业需求,AI Agent市场呈现通用平台型与垂直场景型并行的清晰路径。一方面,阿里云通义千问、腾讯云智能体开发平台等科技巨头打造的通用AI Agent平台,提供基础能力以赋能千行百业;另一方面,专注于财务自动化、医疗研发、智能招聘等领域的垂直型AI Agent解决方案,凭借专业性和深度解决企业痛点。
但热闹背后,“虚火”与“实价值”的错位正在加剧。当前市场上真正具备AI Agent核心技术能力的供应商并不多,大量项目仅是受利益驱使产生的伪AI Agent,它们依靠虚假概念进行包装,实际价值却有所缺失。
概念包装,假Agent开始出现
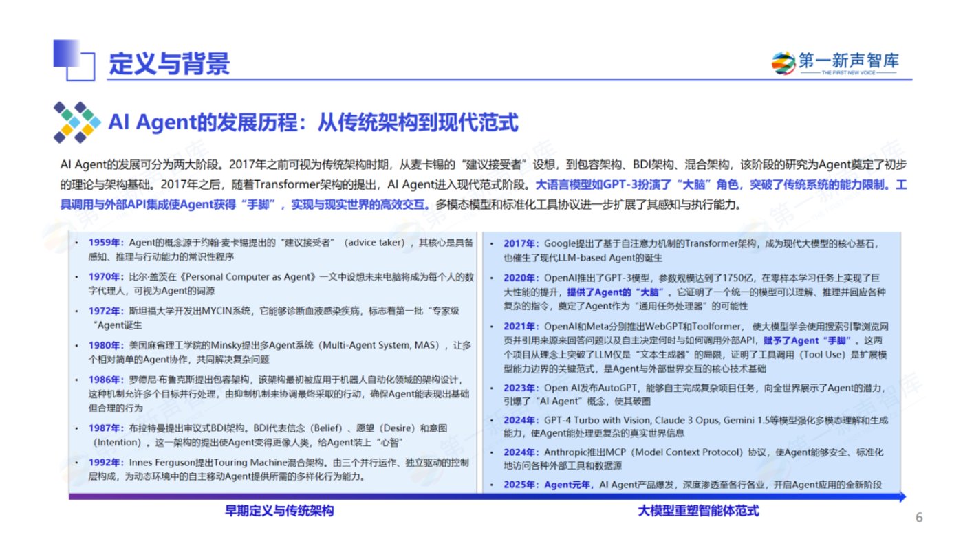
回望AI Agent从实验室到产业界的演进脉络。
1959年,约翰・麦卡锡提出“建议接受者”设想,首次勾勒出具备感知、推理与行动能力的智能体轮廓,这一概念成为Agent技术的起点。此后数十年间,包容架构、BDI架构等传统架构相继出现,斯坦福MYCIN诊断系统、麻省理工多Agent系统(MAS)等成果纷纷涌现,为Agent奠定了理论与技术基础。

Agent技术经历了漫长的发展过程。
但受限于传统算法的能力边界,彼时的智能体多停留在垂直领域的小众应用,未能突破专家系统的局限。
2017年成为AI Agent发展的关键转折点。谷歌Transformer架构的提出,为大语言模型(LLM)提供了核心支撑,也催生了现代LLM-based Agent的诞生。
2020年OpenAI推出GPT-3,1750亿参数规模让模型在零样本学习任务中实现突破,相当于为AI Agent装上了“智能大脑”,证明其具备成为通用任务处理器的潜力。
2021年WebGPT、Toolformer相继问世,让大模型学会调用搜索引擎、外部API,赋予AI Agent与现实世界交互的“手脚”。
2023年AutoGPT的发布则彻底引爆概念,其自主完成复杂任务的能力让整个行业看到了AI Agent落地赚钱的可能。到了2025年,多模态模型、标准化工具协议进一步扩展AI Agent的感知与执行边界,AI Agent元年的产业爆发终于到来。
技术浪潮奔涌,难免泥沙俱下。当前,并非所有参与者都在深耕内核,假Agent开始出现。随着AI Agent成为2025年最炙手可热的科技赛道,喧嚣的背后真正具备自主决策与执行能力的AI Agent仍属少数。
真正的AI Agent是一种具备环境感知、自主决策与行动执行能力的人工智能系统。但面对AI Agent赛道的融资热度,不少企业在缺乏核心技术积淀的情况下,选择用“概念包装”蹭取红利。
有的将传统软件简单嫁接LLM插件,有的仅做基础模型的调用封装,便贴上AI Agent标签推向市场。这种“伪AI Agent”的泛滥,不仅造成市场认知混乱,更让真正投入技术研发的企业面临劣币驱逐良币的风险,也让企业级用户在选型时陷入困境。
这些伪AI Agent主要有四类典型伪装形态:
- 第一类是模板化问答工具,这类产品局限于固定的话术库,比如传统客服机器人,只能回应预设好的问题,遇到用户模糊的需求就无法有效应对。
- 第二类是API换皮包装产品,只是把基础大模型的调用功能简单封装,没有自主决策逻辑,用户输入指令后,它只是把指令转发给基础模型,再将结果原封不动返回。
- 第三类是浅度数据处理工具,对大模型输出的内容仅做格式化整理,缺乏深度分析能力,比如财报解读AI Agent,只是把财报数据罗列出来,无法分析数据背后的业务趋势。
- 第四类是功能碎片化工具,没有实现工作流的整合,比如一些差旅AI Agent,只能预订机票,却无法联动酒店预订、接送机服务,用户还需要手动切换多个平台。
因此,站在产业发展的十字路口,一个根本性问题已无法回避。当“AI Agent”成为一个泛滥的标签,究竟该依据何种标准,才能从喧嚣的市场中筛选出真正具备智能体内核的解决方案?
如何识破 AI Agent 伪装
真假Agent鱼龙混杂的背后其实是“AI Agent”这一概念的广泛滥用与严重混淆。市场上不少产品仅是对传统工具的简单包装,却冠以“AI Agent”之名,导致企业在选型时难以辨别真伪、陷入认知困境。
要破解这一困局,首先需要明确一个核心界定:不是所有AI模型或AI产品都是AI Agent。第一新声智库在报告中明确指出,二者的关键分水岭在于是否具备工具调用能力。

AI Agent的关键在于是否具备工具调用能力。
当前市场上的“伪AI Agent”,像是“燃油车加装电动车电池”,仅在传统软件架构上做局部AI升级,受制于历史包袱,始终跳不出功能触发式的效能瓶颈。
而真正的AI Agent,则是“从头设计的特斯拉”,以需求预判式的数据融合为核心,让软件从被动响应的工具,蜕变为主动推进业务的数字引擎。这种代际差,直接体现在技术架构、交互逻辑与商业价值的每一个环节。
以企业最常用的客服场景为例可以直观感受到两者的差异。伪AI Agent仅在用户点击咨询按钮后才激活,调用的数据局限于历史工单库中10%的碎片化字段,回答依赖预设话术库,遇到复杂问题便需人工接管。其本质仍是“问题-答案”的被动匹配,价值锚点停留在减少人工、降低成本。而真AI Agent能实时扫描全链路数据,从用户通话中的情绪波动,到过往工单记录,再到当前库存状态,主动预判需求并出击。这是“需求-场景-行动”的链式推导,价值核心已转向提升用户留存与复购、增加收入。
这种差异并非个例,而是贯穿于核心理念、技术架构等关键维度的系统性代际差。
从技术本质来看,AI Agent是一种具备环境感知、自主决策与行动执行能力的人工智能系统。其核心能力架构包含感知能力、规划能力、行动能力、记忆能力四个关键维度。这四种能力环环相扣,构成一个能够实现目标导向、闭环执行的数字业务引擎。

真正的AI Agent具备感知、规划、记忆和行动四项核心能力。
感知能力即能够解析、理解环境信息与用户输入、进行知识推理、生成文本。当前头部AI Agent已实现环境感知、意图识别的深度融合,比如微软Copilot for Finance可通过邮件语境判断用户隐含需求,自动调取财报数据生成分析图表,而非被动等待明确指令。
记忆能力则体现在存储并关联历史交互与知识。国投智能的政务AI Agent可记住三年前的政策文件细节,并结合新法规生成合规方案,这是依赖Prompt模板的伪AI Agent无法实现的。
规划能力即制定目标导向的任务策略。在DS Bench基准测试中,真AI Agent处理生成新能源汽车市场分析PPT任务时,会自主拆解为数据爬取、竞品分析、图表生成、结论提炼四步,效率显著提升,而伪AI Agent仅能生成文本摘要。
行动能力则需要调用工具或API执行操作。美团的小美APP能够通过自然对话交互支持外卖下单、餐厅推荐、订座导航等全流程服务,实现了无需跳转App即可完成生活服务预订的体验,而伪AI Agent通常仅能调用单一工具,且需人工触发流程。
大多数AI产品是被动响应的“大脑”,是具备理解与生成能力的技术底座,仅能完成文本创作、信息问答等单一、封闭的输出任务,它们接受输入并产生输出,但无法影响外部世界。
而AI Agent则同时具备四大能力,能够主动调用外部工具以拓展能力边界、达成复杂目标的能力,实现了从“解答问题”到“解决问题”的跨越。
AI Agent的“真假博弈”,本质是技术演进过程中的阶段性现象。第一新声报告指出AI Agent发展路径分为三个阶段,每阶段对应不同的技术能力、自动化程度与应用形态,也为区分真AI Agent提供了长期视角。

AI Agent发展分为初级、中级和高级三个阶段。
初级阶段即实现部分自动化。技术核心是依赖大语言模型、提示词工程与向量数据库,实现简单任务的半自动化。此阶段AI Agent的感知能力以单一模态为主,规划能力仅覆盖少量流程节点,记忆能力局限于短期对话,行动能力仅支持少量标准工具调用。
中级阶段即有条件的自动化。技术核心是突破多智能体协作框架、RAG与上下文管理技术,可在少量人工干预下完成多步骤复杂任务。此阶段AI Agent具备多模态感知,能自主拆解复杂目标,记忆能力升级为结构化长期存储,行动能力可调用多类工具。
高级阶段即完全自动化。技术核心是全链路自动化,无需任何人工干预,具备自我学习、跨场景能力迁移与独立决策能力。此阶段AI Agent的感知能力可自主进化,规划能力能动态适配业务变化,记忆能力可自主构建知识图谱,行动能力实现全工具自动化调用。
从初级到高级的跃迁,不仅是技术能力的升级,更是AI Agent价值逻辑的重塑。从提升旧世界效率到定义新世界规则。
当前行业的真假博弈终将随着技术标准的完善、企业认知的深化而消退,那些真正具备闭环执行能力、能为垂直场景创造可量化ROI的AI Agent,将成为推动智能经济的核心力量。对于企业而言,认清自身所处的应用阶段、聚焦核心业务场景选择适配的AI Agent解决方案,才是在这场狂欢中把握机遇的关键。
AI Agent 的潜力有多大
行业的痛点与博弈,是技术浪潮早期的必然阵痛。市场的狂欢过后,AI Agent行业的痛点已逐渐浮出水面。
其一,供给端受技术与成本壁垒的双重制约。基础技术尚未实现完全突破,如客服场景下对方言理解的精准度不足,导致AI Agent在下沉市场或特定行业的服务效能大打折扣,而这类细分场景的技术打磨需要长期投入,且市场回报周期漫长,进一步抬高了供给侧的研发门槛。
其二,需求端遭遇组织与基础的多重阻碍。企业内部推动AI Agent应用时,常常需要跨部门开展数据共享与流程协同,然而部门间存在数据壁垒与利益博弈,这种“竞争推诿”直接致使AI Agent落地时被人为设置障碍,甚至出现“试点即终点”的情况。
其三,供给端的通用化、标准化发展倾向,与需求端的垂直化、定制化诉求形成了尖锐的供需错配。加上数据孤岛等问题,进一步让AI Agent陷入落地困难的僵局,形成了制约其规模化渗透的系统性障碍。这导致许多AI Agent在落地后迅速退化,无法适应业务的变化,甚至因“幻觉”等问题产生有害输出,最终被弃用。
不过,痛点背后,AI Agent长期价值曲线正变得清晰。其演进并非简单的技术迭代,而是一场从“辅助”到“自主”的范式革命,并沿着几个关键方向重塑商业生态。
一是定位之变。AI Agent作为“新型生产力”的核心载体,正在将AI应用从“Copilot”(辅助者)推向“Autopilot”(自主服务者)的新高度。这种从“辅助”到“自主”的跃迁,不仅仅是效率的进一步提升,更预示着未来AI将从“提效工具”逐步进化为能主动思考、决策并解决问题的“新型生产力”。
二是形态之变。AI Agent与机器人结合,让具身智能得以突破虚拟与物理世界的边界。大模型的认知、推理能力注入机器人硬件后,无论是人形服务机器人的情感陪伴能力,还是工业机械臂的工艺自主优化能力,都在被重新定义,物理与数字世界的融合正走向深化。
三是赛道之变。三大产品形态正快速开辟新蓝海。编码智能体(Coding Agents)正掀起软件开发效能革命,有望将开发速度提升10倍,2025年相关产品及数量还将显著增长。计算机使用智能体(CUA)试图复刻人类与计算机交互的模式,打破传统人机交互壁垒,像联合大模型推出的Open CUA,性能已站上开源领域的新高度。多模态交互智能体则融合视觉、语音、文本等感知与决策能力,让人类与智能体的交互愈发自然顺滑,从语音、图像到传感器数据,多维度的信息流转正在重塑交互体验。
四是入口之变。流量入口的博弈也在酝酿新变局。通用AI Agent正挑战传统搜索引擎的地位,未来互联网流量入口可能向少数通用AI Agent集中。用户获取信息的逻辑,正从关键词搜索+链接跳转转向直接完成任务,无论是深度集成系统的OS级AI Agent,还是天然贴近Web服务的浏览器AI Agent,亦或是坐拥庞大生态的超级App Agent,都在角逐通用入口的话语权,一场新的流量大战预计将在年底逐渐拉开帷幕。
当喧嚣褪去,真正的AI Agent不会是“新瓶装旧酒”的噱头包装下的产物,而是能嵌入金融风控、工业质检、医疗研发等核心场景,主动预判需求、自主解决问题的智能工具。
这场关于AI Agent的博弈,不是真假之争,而是短期热度与长期价值的较量。
🚀 想要体验更好更全面的AI调用?
欢迎使用青云聚合API,约为官网价格的十分之一,支持300+全球最新模型,以及全球各种生图生视频模型,无需翻墙高速稳定,文档丰富,小白也可以简单操作。
评论区